“科创中国,筑梦无锡”,11月29日,由国家医疗器械产业技术创新联盟、无锡经济开发区管委会、绿叶生命科学集团主办,无锡经开区黄金湾科技创业产业园、江苏绿叶诊断技术有限公司、医疗器械创新网承办的第六届(2023)中国医疗器械创新创业大赛产业转化(无锡)专场赛暨绿叶启明星决赛在无锡开幕。
来自全国各地的十五支专场赛项目队伍及评委专家,无锡市以及无锡经济技术开发区的各相关单位负责人,产业届、科技创新界、企业代表,投资机构代表共同参与大赛活动。
江苏绿叶诊断CEO姜婷
开幕式上,江苏绿叶诊断CEO姜婷在致辞中表示:精准医学既是医学发展的必然方向,也是重要的医疗科研成果产出集聚区,若给与技术种子在科技沃土上成长为完整产品的无限可能,就能走出科研界从实验室到市场的“死亡之谷”,而托起“生的希望”,令精准医学的“启明星”更加耀眼。
作为立足中国、放眼国际、重视自主创新的的健康产业集团,绿叶诊断和绿叶生命科学集团携手无锡,积极联合园区、企业、科研院所、高校、智库等多元主体,整合生物医药科研力量和产业优势,在医学科技创新与应用、临床实践等方面加强合作,通过启明星计划让实现成果同产业对接,从而发挥巨大的临床价值,造福人类。
她预祝所有参赛团队赛出水平,赛出风采,生态融合,开拓共赢;也期待各位来宾享受这场精准医学的学术盛宴,未来聚力同行,共创光明。
国家医疗器械产业技术创新联盟秘书长王临
中国医疗器械创新创业大赛”作为“科创中国”系列活动的医疗器械领域的专业赛事,自2018年起连续举办六届,已经成为行业内的品牌赛事。国家医疗器械产业技术创新联盟秘书长王临在致辞中表示:“在科技日新月异的今天,新技术、新理念、新模式不断涌现,我们需要拥抱创新,使我们在激烈的市场竞争中立于不败之地,需要通过创新来推动医疗器械行业的持续发展。”
他表示:“每届大赛还配有‘医疗器械创新周 ’系列活动,聚集海内外创新企业和团队、科研院所、高校医院、临床专家、第三方设计代工、检验检测和临床试验机构以及上游材料配件供应商、医械分销渠道联盟、园区孵化器和众多投资机构等各类创新服务相关企业和资源,为参展企业和参赛项目提供了创新平台,成为产学研用资整体创新生态环境的支撑者和加速器。”
黄金湾科创园副总经理潘俊
作为此次活动的举办地,无锡经开区聚集了高端资源,并致力于科技创新和产业发展。黄金湾科创园副总经理潘俊致辞表示,希望通过本次活动,能够促进各方交流与合作,共创美好未来。
目前,无锡经开区正围绕数字经济、服务经济和总部经济,致力于打造工业互联网及软件、智能网联汽车、集成电路设计和装备、精密医疗器械和精准医学、储能和新能源五大生态圈。潘俊特别提到,黄金湾科创园以生命健康、数字技术为发力点,聚焦于精密医疗器械和精准医学、分子诊断、合成生物专业领域,与绿叶诊断集团正共同打造精密医疗器械和精准医学高地。
这次产业转化(无锡)专场赛征集了体外诊断(IVD)产品、微创医疗器械、植介入产品、手术机器人、医疗大数据、人工智能、中小型诊断与治疗设备等精准医学相关的医疗器械领域创新项目,通过形式审查、层层严格筛选,最终共计15个项目成功入围参加现场决赛。
选手们在进行精彩演讲
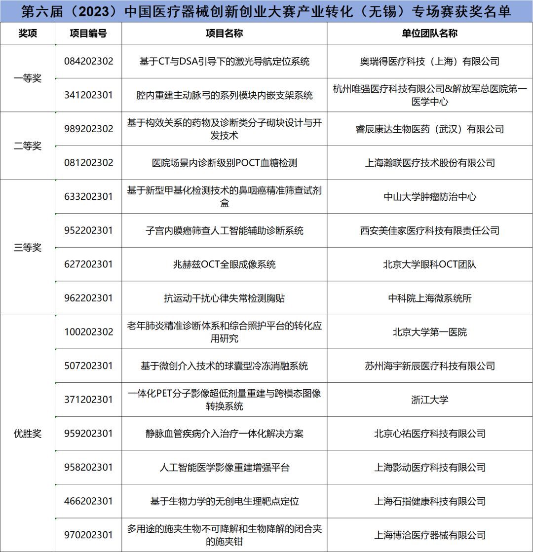
赛场上选手们进行了紧张角逐,评委专家们针对这些选手项目当前面临的挑战、市场前景等给出相应建议,并对项目创新性、临床或社会价值、团队情况等进行综合评价,最后评选出一等奖2名、二等奖2名、三等奖4名和优秀奖7名。
获奖列表
一等奖
二等奖
三等奖
优胜奖
为集合精准医学产业链上下游创新资源,通过金融赋能、人才赋能,建圈强链,进一步推动精密医疗器械和精准医学生态圈在无锡经开区蓬勃发展,11月30日,国家医疗器械产业技术创新联盟、无锡经济开发区管委会联合绿叶生命科学集团将共同举办无锡精准医疗生态圈大会,届时启动绿叶启明星计划颁奖仪式,专场赛一等奖和二等奖将晋级绿叶启明星计划获奖项目。
关于无锡经开区
无锡经开区是无锡“一城双核”中的重要“一核”,位于太湖湾科创带的核心区域,是无锡市委市政府重点打造的生态环保示范区、科技创新先导区、现代产业引领区和高端人才集聚区。
近年来,无锡经开区积极集聚创新资源、加强产业培育、提升城市功能、优化体制机制。数据显示,2022年,无锡数字经济核心产业规上企业营业收入近6600亿元,数字经济核心产业增加值占GDP比重达到11.7%。无锡经开区作为无锡市“一城两核”中的“创新核”,承担着数字引领无锡高质量发展的重要使命。






































